In today’s digital age, cybersecurity is more important than ever. With cyber threats on the rise, it’s crucial for businesses to have a comprehensive cybersecurity plan in place to protect their sensitive information and data. A cybersecurity plan template can serve as a roadmap for organizations to follow in order to safeguard their digital assets.
One of the key components of a cybersecurity plan template is conducting a thorough risk assessment. This involves identifying potential vulnerabilities in your organization’s systems and networks, as well as assessing the potential impact of a cyber attack. By understanding where your weaknesses lie, you can better prioritize your cybersecurity efforts and allocate resources accordingly.
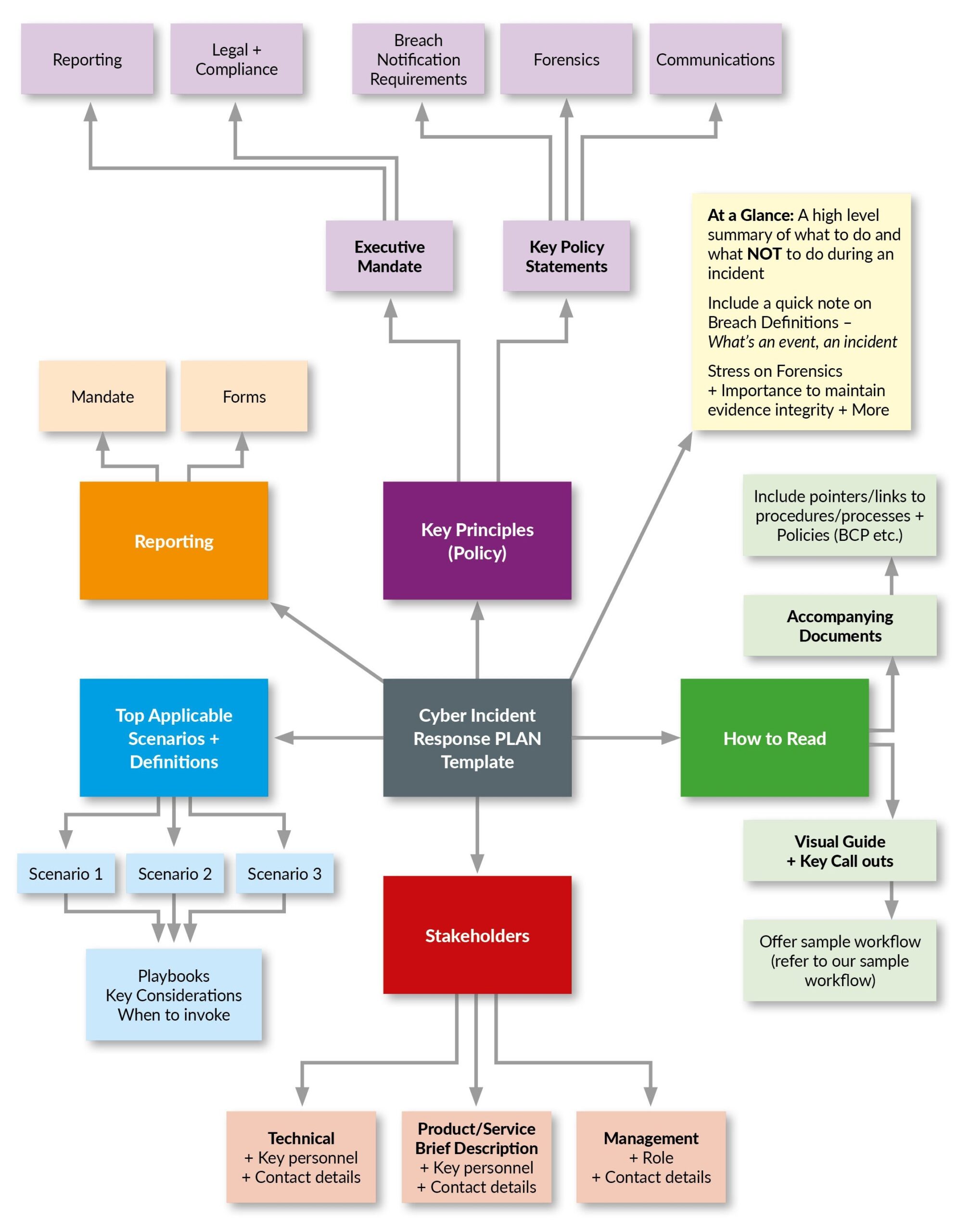
Components of a Cybersecurity Plan Template
Once you have conducted a risk assessment, it’s important to outline the specific measures you will take to mitigate those risks. This may include implementing firewalls, encryption, and multi-factor authentication, as well as regularly updating software and training employees on cybersecurity best practices. Additionally, your cybersecurity plan template should include protocols for incident response and disaster recovery, so that your organization is prepared to handle a cyber attack should one occur.
Another important aspect of a cybersecurity plan template is monitoring and testing. It’s not enough to simply put security measures in place and assume you are protected. Regular monitoring of your systems and networks can help detect any suspicious activity early on, allowing you to take action before a breach occurs. Similarly, conducting regular penetration testing can help identify any potential vulnerabilities that may have been overlooked.
Training and awareness are also critical components of a cybersecurity plan template. Employees are often the weakest link in an organization’s cybersecurity defenses, as they may inadvertently click on malicious links or fall victim to phishing attacks. By providing regular training on cybersecurity best practices and raising awareness about the latest threats, you can help ensure that your employees are vigilant and prepared to defend against cyber attacks.
In conclusion, a cybersecurity plan template is an essential tool for organizations looking to protect their digital assets and sensitive information. By conducting a risk assessment, outlining specific measures to mitigate risks, monitoring and testing systems, and providing training and awareness to employees, businesses can better safeguard themselves against cyber threats. It’s important for organizations to regularly review and update their cybersecurity plan template to ensure it remains effective in the face of evolving cyber threats.
